Автомобильные Форумы POKATILI.RU

Форумы Добровольного Общества Взаимного Обеспечения на Дорогах
Текущее время: Вт апр 21, 2026 23:37

Часовой пояс: UTC + 4 часа [ Летнее время ]




Начать новую тему Ответить на тему  [ Сообщений: 175 ]  На страницу Пред.  1 ... 3, 4, 5, 6, 7, 8, 9 ... 12  След.
Автор Сообщение
 Заголовок сообщения:
СообщениеДобавлено: Пт мар 06, 2009 15:53 
Не в сети
чайник форума (знак 70)
чайник форума (знак 70)

Зарегистрирован: Ср июн 04, 2008 22:22
Сообщения: 249
Откуда: Латвия Рига
2Anri Только что перемерял свой разьем .На основании полученного опыта :lol: думаю что у тебя:
Нога 3 толстый провод (оранж-желтый) 12В с преда D.
Нога 5 толстый провод (черно-синий) 12В уходит на вентилятор ( 2 скорость ???) Если соединить ногу 3 с ногой 5 вентелятор должен крутить ( провод надо брать потолще а то тонкие плавятся)
Нога 2 провод черно-красный (чуть тоньше чем 2 предидущих) питание вентилятора на 1 скорости??? У меня если соединить ногу 3 с ногой 2 на разьеме вентилятора появляется около 10В но вентилятор не работает
(подозреваю Что должен крутить)
Нога 1 тонкий провод коричневый МАССА
Ноги 7 и 9 либо обе управление (одна ЕЕС вторя АС) либо одна 12В приходит с замка зажигания а вторая управление с ЕЕС. Второй вариант более вероятный.

_________________
Escort 1.8 Zetek 1996


Вернуться к началу
 Профиль  
 
 Заголовок сообщения:
СообщениеДобавлено: Пт мар 06, 2009 16:28 
Не в сети
чайник форума (знак 70)
чайник форума (знак 70)
Аватара пользователя

Зарегистрирован: Сб окт 25, 2008 22:50
Сообщения: 299
Откуда: Питер, Сосновая поляна.
zvers Спасибо за разблюдовку - на выходных проверю.

1. Вопрос: АС - що це таке?
2. У меня предхоз наполовину разобрал кондей и нахимичил с проводкой от тумблера отопитель-кондиционер. Так вот если этот тумблер утопить в любом из повернутых положений (а их 7) - включается 2-я скорость карлсона. Выходит на реле должно идти 2 управляющих провода или я туплю?

_________________
Escort Turnier 94 1,6i Zetec (дед Щукарь в немецкой форме)
VIN WF0NXXGCANRY64163 Код двигла L1E КПП B5


Вернуться к началу
 Профиль  
 
 Заголовок сообщения:
СообщениеДобавлено: Пт мар 06, 2009 16:43 
Не в сети
чайник форума (знак 70)
чайник форума (знак 70)

Зарегистрирован: Ср июн 04, 2008 22:22
Сообщения: 249
Откуда: Латвия Рига
AC это кондиционер. Управляющих вроде 2 должно быть один с мозгов один с кондея ... Сейчас попытаюсь разобрать само реле тогда будет более ясная картина

_________________
Escort 1.8 Zetek 1996


Вернуться к началу
 Профиль  
 
 Заголовок сообщения:
СообщениеДобавлено: Пт мар 06, 2009 19:35 
Не в сети
чайник форума (знак 70)
чайник форума (знак 70)

Зарегистрирован: Ср июн 04, 2008 22:22
Сообщения: 249
Откуда: Латвия Рига
http://zvers.users.photofile.ru/photo/z ... 296110.jpg

Разобрал заразину. Состоит из двух реле, большого (оно перемыкает ногу 3 с ногой 5) и маленького (перемыкает ногу 3 с ногой 2).Правда по поводу того что нога 1 это МАССА появились сомнения потому как чтобы
заставить срабатывать большое реле я кидаю + на ногу 8 (на нее + должен приходить с З.З ?) а - на ногу 7 ( сигнал с ЕЕС ? ). Чтобы сработало маленькое реле + на ногу 8 а - на ногу 9 ( сигнал с АС ? ) Еще можно кинуть +и- на ноги 7и9 и маленькое реле срабатывает но
при этом сильно шумит ( явно не довольно :smile70: ) А вот нога 1 получается что не задействованна ??? Электрики помогите идеями.

_________________
Escort 1.8 Zetek 1996


Вернуться к началу
 Профиль  
 
 Заголовок сообщения:
СообщениеДобавлено: Вс июн 14, 2009 23:15 
Не в сети
Модератор раздела FAQ
Модератор раздела FAQ
Аватара пользователя

Зарегистрирован: Вт фев 28, 2006 16:15
Сообщения: 6483
Откуда: Москва.
Машина: другой Ford
Подниму тему .


Вопрос по Зетеку, 1.6. Без кондея.

Дал бате Эскорт в деревню съездить.
Звонит он мне вчера от туда вечером : " Перегревается мотор! Что делать!?"
В Москве 3 часа в пробках- всё ок , а там вечером на шоссе закипел. Не доехал 10-15 км.
Говорит - пар из бачка, всё бурлит(...эмоций куча)!

Посоветовал ему подождать, остыть , а потом включив печку - доехать с остановками.

Вообщем, что меня удивило - говорит: из печки горячий воздух не идёт.
Наутро(по моему совету) снял термостат, завел без него - всё тоже самое, а вентилятор не включается.

Посоветовал ему(по телефону) снять с датчика (который на патрубке) раъём и закоротить.
Он проверил. Замкнул. Ни фига! Не крутится вентилятор!

Сегодня снял опять этот разъём, и замерил напряжение при включенном зажигании.
Там почему то 4.6 вольта.(а не 12В)

Вот вопросы;
- может,что то с помпой такое быть(что б мотор кипел, а радиаторы холодные)?
- Почему 4.6 вольта , а не 12 ? От куда они? Где смотреть?
:smile139:
Как я понял - вентилятор включается от датчика на верхем патрубке между радиатором и коробкой с термостатом.
На него приходит +12В с монтажного блока при включении зажигания.
Второй конец датчика напрямую подключен к разъему "карлсона". Второй конец карлсона идёт на землю (прозвонил). Значит управление вентилятором осуществляется плюсом через этот датчик.

Надо как то машину от туда пригнать сюда в гараж. Хочу завтра поехать на подмогу . А то он перегреет мне мотор нафиг...
Думаю, что с собой взять, что делать?

_________________
С уважением, Михаил.
Променял Эскорт 16V на Форд-Фокус II и III.


Вернуться к началу
 Профиль  
 
 Заголовок сообщения:
СообщениеДобавлено: Пн июн 15, 2009 3:20 
Не в сети
профессионал форума
профессионал форума
Аватара пользователя

Зарегистрирован: Пт ноя 21, 2008 0:19
Сообщения: 2158
Откуда: Брест, Беларусь
Mishal писал(а):
Второй конец датчика напрямую подключен к разъему "карлсона". Второй конец карлсона идёт на землю (прозвонил). Значит управление вентилятором осуществляется плюсом через этот датчик.
Именно так.
Помпа - врядли (хотя всё возможно).

Про питание вентилятора - искать где. Не МНЕ тебе рассказывать про монтажный блок...
Заодно проверить систему датчик-стрелка, может врут.

Попой чую, что дело в блоке/ГБЦ/прокладке, но далеко не факт.

В момент кипения, холодная печка - попахивает полтергейством ;)

Миш, а ты у батьки часом не спрашивал про ремень генератора? Может он где на трассе валяется...

_________________
Escort Mk7 '96 1.6i Zetec 4LPG универсал
Mondeo Mk3 '02 2.0i DuraTec 4LPG универсал
Белорусский Ford Клуб


Вернуться к началу
 Профиль  
 
 Заголовок сообщения:
СообщениеДобавлено: Пн июн 15, 2009 7:12 
Не в сети
Модератор раздела FAQ
Модератор раздела FAQ
Аватара пользователя

Зарегистрирован: Вт фев 28, 2006 16:15
Сообщения: 6483
Откуда: Москва.
Машина: другой Ford
Ремень - в порядке. Говорит - натянут. Надеюсь что помпа работает.
Система датчик-стрелка работает , как я понял. По ней и заметили перегрев.

Думаю первая задача - это востановить работу вентилятора.
Может взять +12в. с АКБ, и подать их на этот провод , где сейчас только 4.6в.?
Я вот не уверен, нет там ни каких реле ? И что, 12 в. идут прямо с предохранителя от монтажного блока?

_________________
С уважением, Михаил.
Променял Эскорт 16V на Форд-Фокус II и III.


Вернуться к началу
 Профиль  
 
 Заголовок сообщения:
СообщениеДобавлено: Пн июн 15, 2009 12:03 
Не в сети
чайник форума (знак 70)
чайник форума (знак 70)

Зарегистрирован: Ср июн 04, 2008 22:22
Сообщения: 249
Откуда: Латвия Рига
Mishal писал(а):
Я вот не уверен, нет там ни каких реле ? И что, 12 в. идут прямо с предохранителя от монтажного блока?

А какое напряжение на пред. 22 ? Реле вроде только за АКБ может быть
но скорее всего его не будет.

_________________
Escort 1.8 Zetek 1996


Вернуться к началу
 Профиль  
 
 Заголовок сообщения:
СообщениеДобавлено: Пн июн 15, 2009 14:27 
Не в сети
Модератор раздела FAQ
Модератор раздела FAQ
Аватара пользователя

Зарегистрирован: Вт фев 28, 2006 16:15
Сообщения: 6483
Откуда: Москва.
Машина: другой Ford
Реле за АКБ нет.(Правда, висит похожее зелёное реле на перегородке моторного отсека.)
На предохранителе 22 - не знаю. Позвоню, что б смерили.

_________________
С уважением, Михаил.
Променял Эскорт 16V на Форд-Фокус II и III.


Вернуться к началу
 Профиль  
 
 Заголовок сообщения:
СообщениеДобавлено: Ср июн 17, 2009 14:26 
Не в сети
чайник форума (знак 70)
чайник форума (знак 70)

Зарегистрирован: Ср фев 15, 2006 23:05
Сообщения: 155
Откуда: СПб
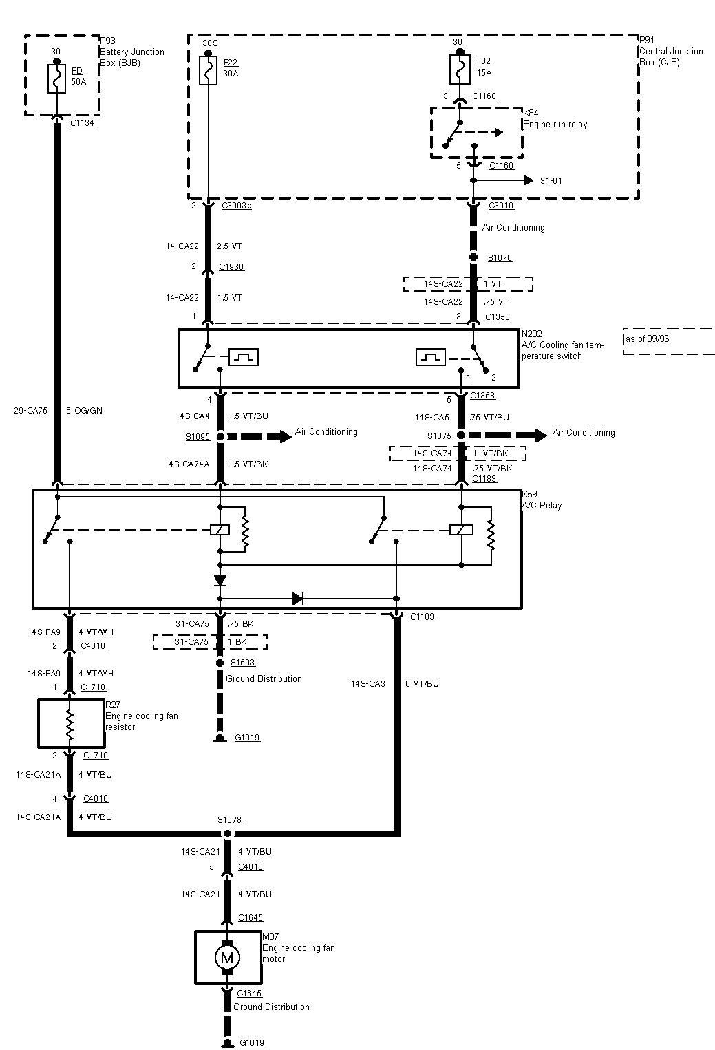
Схема включения вентилятора о двух скоростях, машина с кондиционером, Zetec 1,6Может кому поможет


Вложения:
Схема кулера 2.jpg
Схема кулера 2.jpg [ 458.91 КБ | Просмотров: 11162 ]

_________________
был Эскорт 1,4i 91г потом ФФ1 1.8 теперь снова Эскорт 1,6 Gia 95г


Последний раз редактировалось foreigner Ср июн 17, 2009 22:54, всего редактировалось 1 раз.
Вернуться к началу
 Профиль  
 
 Заголовок сообщения:
СообщениеДобавлено: Ср июн 17, 2009 16:01 
Не в сети
чайник форума (знак 70)
чайник форума (знак 70)
Аватара пользователя

Зарегистрирован: Сб окт 25, 2008 22:50
Сообщения: 299
Откуда: Питер, Сосновая поляна.
Ай спасибки!!! Обыскался! Только вот плохочитабельная. Нет ли скана покрупнее?

_________________
Escort Turnier 94 1,6i Zetec (дед Щукарь в немецкой форме)
VIN WF0NXXGCANRY64163 Код двигла L1E КПП B5


Вернуться к началу
 Профиль  
 
 Заголовок сообщения:
СообщениеДобавлено: Ср июн 17, 2009 17:40 
Не в сети
профессионал форума
профессионал форума
Аватара пользователя

Зарегистрирован: Пн сен 03, 2007 14:21
Сообщения: 1628
Откуда: Барановичи - РБ
А если так...


Вложения:
AC Fan.gif [25.45 КБ]
Скачиваний: 106

_________________
Escort [MkVII] '97 - 3 двери, PTE (CVH) 1.4i, ABS, ГУР - живчик. Нашел нового хозяина. Больше не требует внимания к своему ЛКП.
Вернуться к началу
 Профиль  
 
 Заголовок сообщения:
СообщениеДобавлено: Пт июн 19, 2009 8:16 
Не в сети
Модератор раздела FAQ
Модератор раздела FAQ
Аватара пользователя

Зарегистрирован: Вт фев 28, 2006 16:15
Сообщения: 6483
Откуда: Москва.
Машина: другой Ford
Что за реле на фото ? Не подскажите?


Вложения:
IMG_5867.jpg
IMG_5867.jpg [ 105.61 КБ | Просмотров: 10951 ]

_________________
С уважением, Михаил.
Променял Эскорт 16V на Форд-Фокус II и III.
Вернуться к началу
 Профиль  
 
 Заголовок сообщения:
СообщениеДобавлено: Пт июн 19, 2009 10:28 
Не в сети
чайник форума (знак 70)
чайник форума (знак 70)

Зарегистрирован: Ср июн 04, 2008 22:22
Сообщения: 249
Откуда: Латвия Рига
Разьем очень похож на разьем реле ВКЛ вентилятора.А вот само реле совсем другое.Но это реле у тебя вроде не подключено ? В книге написано что это реле ставили и на авто без кондея ( правда до 95г.) и называется это Системой охлаждения в усиленном варианте.

_________________
Escort 1.8 Zetek 1996


Вернуться к началу
 Профиль  
 
 Заголовок сообщения:
СообщениеДобавлено: Пт июн 19, 2009 10:33 
Не в сети
Модератор раздела FAQ
Модератор раздела FAQ
Аватара пользователя

Зарегистрирован: Вт фев 28, 2006 16:15
Сообщения: 6483
Откуда: Москва.
Машина: другой Ford
Да.кондея нет. Но реле подключенно.
Буду проверять...

Я снял разъём с датчика. Замыкаю его - вентилятор работает.
Буду датчик менять.

_________________
С уважением, Михаил.
Променял Эскорт 16V на Форд-Фокус II и III.


Последний раз редактировалось Mishal Пн июн 22, 2009 9:43, всего редактировалось 1 раз.

Вернуться к началу
 Профиль  
 
Показать сообщения за:  Поле сортировки  
Начать новую тему Ответить на тему  [ Сообщений: 175 ]  На страницу Пред.  1 ... 3, 4, 5, 6, 7, 8, 9 ... 12  След.

Часовой пояс: UTC + 4 часа [ Летнее время ]


Кто сейчас на конференции

Сейчас этот форум просматривают: нет зарегистрированных пользователей и гости: 1


Вы не можете начинать темы
Вы не можете отвечать на сообщения
Вы не можете редактировать свои сообщения
Вы не можете удалять свои сообщения
Вы не можете добавлять вложения

Найти:
Перейти:  
cron
POWERED_BY
Русская поддержка phpBB
[ Time : 0.030s | 16 Queries | GZIP : Off ]