Автомобильные Форумы POKATILI.RU

Форумы Добровольного Общества Взаимного Обеспечения на Дорогах
Текущее время: Вт апр 21, 2026 14:03

Часовой пояс: UTC + 4 часа [ Летнее время ]




Начать новую тему Ответить на тему  [ Сообщений: 19 ]  На страницу Пред.  1, 2
Автор Сообщение
 Заголовок сообщения:
СообщениеДобавлено: Пт июн 23, 2006 1:33 
Не в сети
рейсер форума
рейсер форума

Зарегистрирован: Ср авг 17, 2005 13:45
Сообщения: 953
вот примерно такую штуку я и исчу....

_________________
FFocus ZX3 AT "S2", FFiesta mk1, немного эскортов (продаются).


Вернуться к началу
 Профиль  
 
 Заголовок сообщения:
СообщениеДобавлено: Пт июн 23, 2006 1:43 
Не в сети
рейсер форума
рейсер форума

Зарегистрирован: Ср авг 17, 2005 13:45
Сообщения: 953
Ps: а "на глаз" какова примерная себестоимость расходников на этот блок? я собираюсь заехать в точку этой магик системз за брелками - у меня всего один. сравню, почём свою штуку они барыжат...

_________________
FFocus ZX3 AT "S2", FFiesta mk1, немного эскортов (продаются).


Вернуться к началу
 Профиль  
 
 Заголовок сообщения:
СообщениеДобавлено: Пт июн 23, 2006 11:14 
Не в сети
Начальник отдела РЭА
Аватара пользователя

Зарегистрирован: Пн фев 13, 2006 19:32
Сообщения: 3829
Откуда: Питер, Комендантская площадь
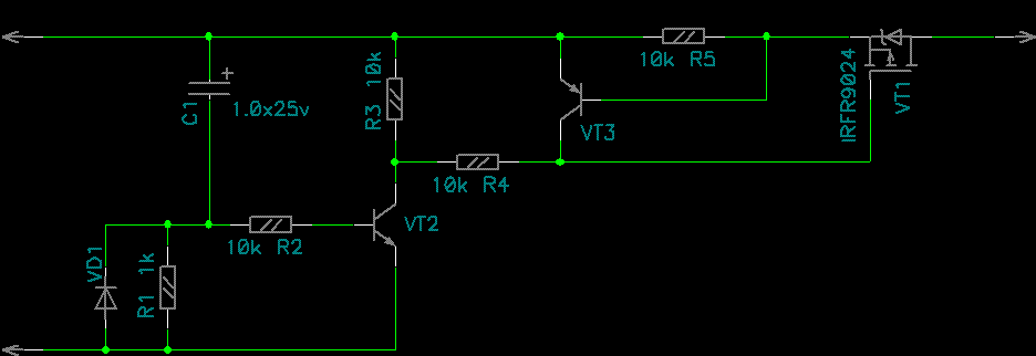
Ну вот набросал с похмелу несколько, по степени сложности.
Номиналы R1 и С1 указаны неверно на всех схемах. Кондер надо-бы микрофарад на 10 а резюк 50...100 килоом. Подберешь эксперементально в зависимости от нужной задержки. Я назвал номиналы для примерно 1 с.
VT2 не тот что нарисован на схеме, а спросишь где-нить в микронике "p-канальный (пэ-канальный) полевик с изолированным затвором" напругой не меньше 15 вольт и току какого тебе надо.
Схема 1. Самая простая. Недостаток - под конец задержки ток вырубается плавно. Т.е. если в нагрузку поставить лампочку, то она будет плавно гаснуть.
Схема 2. Дополнительно введен каскад на npn транзисторе (например BC547). Результат - намного более резкое вырубание выхода.
Схема 3. Тоже что и 2, но с ограничением выходного тока и защитой от КЗ. (pnp транзистор, например BC557) Ток защиты определяется резистором R5 следующим образом - номинал = 0.6/(нужный ток в Амперах). Например для тока в 1 А получим 0.6/1 = 0.6 Ома. Думаю тебе больше и не надо, ВАЗовские актуаторы вроде полампера кушают.


Вложения:
Комментарий к файлу: схема 3
3.GIF [5.84 КБ]
Скачиваний: 36
Комментарий к файлу: схема 2
2.GIF
2.GIF [ 4.53 КБ | Просмотров: 1220 ]
Комментарий к файлу: схема 1
1.GIF
1.GIF [ 3.83 КБ | Просмотров: 1221 ]

_________________
Я многое сказать хочу молчаньем...
Subaru Legacy'93. EJ20 / ВАЗ-21213'98 1.7c / еще где-то ВАЗ-21083 есть...
ИзображениеИзображение
Вернуться к началу
 Профиль  
 
 Заголовок сообщения:
СообщениеДобавлено: Пт июн 23, 2006 11:16 
Не в сети
Начальник отдела РЭА
Аватара пользователя

Зарегистрирован: Пн фев 13, 2006 19:32
Сообщения: 3829
Откуда: Питер, Комендантская площадь
Забыл. Диод любой, напрмер 1n4001

_________________
Я многое сказать хочу молчаньем...
Subaru Legacy'93. EJ20 / ВАЗ-21213'98 1.7c / еще где-то ВАЗ-21083 есть...
ИзображениеИзображение


Вернуться к началу
 Профиль  
 
Показать сообщения за:  Поле сортировки  
Начать новую тему Ответить на тему  [ Сообщений: 19 ]  На страницу Пред.  1, 2

Часовой пояс: UTC + 4 часа [ Летнее время ]


Кто сейчас на конференции

Сейчас этот форум просматривают: нет зарегистрированных пользователей и гости: 2


Вы не можете начинать темы
Вы не можете отвечать на сообщения
Вы не можете редактировать свои сообщения
Вы не можете удалять свои сообщения
Вы не можете добавлять вложения

Найти:
Перейти:  
cron
POWERED_BY
Русская поддержка phpBB
[ Time : 0.022s | 15 Queries | GZIP : Off ]