Автомобильные Форумы POKATILI.RU

Форумы Добровольного Общества Взаимного Обеспечения на Дорогах
Текущее время: Чт апр 23, 2026 13:35

Часовой пояс: UTC + 4 часа [ Летнее время ]




Начать новую тему Ответить на тему  [ Сообщений: 29 ]  На страницу 1, 2  След.
Автор Сообщение
 Заголовок сообщения: Схема стеклоподъемников
СообщениеДобавлено: Чт ноя 18, 2010 13:46 
Не в сети
Модератор форума
Модератор форума
Аватара пользователя

Зарегистрирован: Ср сен 01, 2010 13:53
Сообщения: 1979
Откуда: Россия, Питер, центральный р-н
Машина: другой Ford
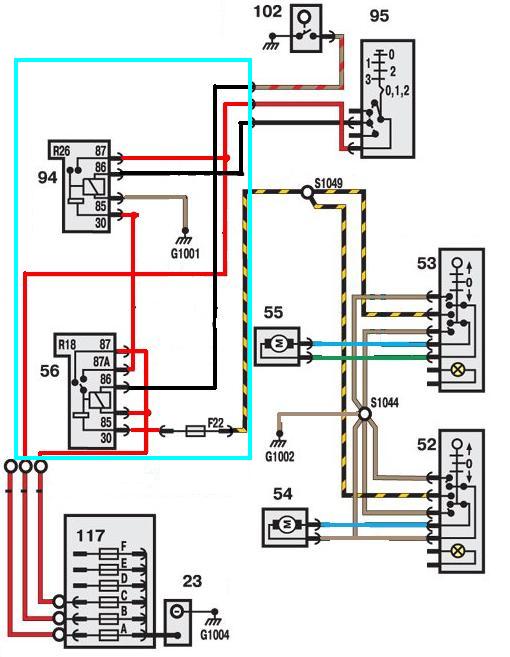
Ищу схему стеклоподъемников после 96 года
Схемы которые у мя есть не подходят или что-то было модифицировано.
Суть проблемы в том что, стеклоподъемники не работают без включеного зажигания. (в планах поставить доводчики стекол)
Либо накрылось реле (56) либо так оно должно быть, требуется мнение профи, а еще лучше схема

По моим схемам вот что получилось ( вырезан кусочег):
23 – аккумуляторная батарея;
52 – выключатель стеклоподъемника левой передней двери;
53 – выключатель стеклоподъемника правой передней двери;
54 – электродвигатель стеклоподъемника левой передней двери;
55 – электродвигатель стеклоподъемника правой передней двери;
56 – реле электрических стеклоподъемников;
94 – реле зажигания;
95 – замок зажигания;
102 – выключатель освещения салона на правой передней двери;
117 – блок предохранителей в моторном отсеке;


Вложения:
steklo.JPG
steklo.JPG [ 54.03 КБ | Просмотров: 9720 ]

_________________
С уважением, Антон.
-------------------------------------
Ford Focus 2006 универсал TDCI 1,8
был Ford Escort 1997 универсал Zetec 1.6 16v
Вернуться к началу
 Профиль  
 
 Заголовок сообщения:
СообщениеДобавлено: Чт ноя 18, 2010 15:44 
Не в сети
чайник форума (знак 70)
чайник форума (знак 70)

Зарегистрирован: Сб май 15, 2010 14:55
Сообщения: 113
Откуда: самарская область
у меня не опускаются без зажигания.можно опустить стекла если открыть водительскую дверь.по книжке у зетеков так должно быть

_________________
эскорт zetek 1.8 EFI универсал 1992 г. продан


Вернуться к началу
 Профиль  
 
 Заголовок сообщения:
СообщениеДобавлено: Чт ноя 18, 2010 15:50 
Не в сети
Модератор форума
Модератор форума
Аватара пользователя

Зарегистрирован: Ср сен 01, 2010 13:53
Сообщения: 1979
Откуда: Россия, Питер, центральный р-н
Машина: другой Ford
У меня открывается и закрывается только при включеном зажигании
тогда получается что релюха (56) скисла

_________________
С уважением, Антон.
-------------------------------------
Ford Focus 2006 универсал TDCI 1,8
был Ford Escort 1997 универсал Zetec 1.6 16v


Вернуться к началу
 Профиль  
 
 Заголовок сообщения:
СообщениеДобавлено: Чт ноя 18, 2010 22:05 
Не в сети
чайник форума (знак 70)
чайник форума (знак 70)

Зарегистрирован: Сб май 15, 2010 14:55
Сообщения: 113
Откуда: самарская область
смотел умную книжку,там написано что данный режим работы действует только на зетеках 1.8 "чиа". а 1.6"чиа" стеклоподъемники работают только при включеном зажигании

_________________
эскорт zetek 1.8 EFI универсал 1992 г. продан


Вернуться к началу
 Профиль  
 
 Заголовок сообщения:
СообщениеДобавлено: Пт ноя 19, 2010 0:53 
Не в сети
Модератор форума
Модератор форума
Аватара пользователя

Зарегистрирован: Ср сен 01, 2010 13:53
Сообщения: 1979
Откуда: Россия, Питер, центральный р-н
Машина: другой Ford
А что за мануал ??? в электронном варианте есть??
что значит "GHIA" ??

если верить микрокату то у мя CLX

_________________
С уважением, Антон.
-------------------------------------
Ford Focus 2006 универсал TDCI 1,8
был Ford Escort 1997 универсал Zetec 1.6 16v


Вернуться к началу
 Профиль  
 
 Заголовок сообщения:
СообщениеДобавлено: Сб ноя 20, 2010 2:22 
Не в сети
чайник форума (знак 70)
чайник форума (знак 70)

Зарегистрирован: Сб май 15, 2010 14:55
Сообщения: 113
Откуда: самарская область
у меня книжки есть на русском и родная на фашистском языке,есть мануал в электронном виде на диске.chia-как написано в книжке,машина высшей комплектации

_________________
эскорт zetek 1.8 EFI универсал 1992 г. продан


Вернуться к началу
 Профиль  
 
 Заголовок сообщения: Re: Схема стеклоподъемников
СообщениеДобавлено: Чт май 03, 2012 12:31 
Не в сети
Зеленый лихач форума
Зеленый лихач форума

Зарегистрирован: Ср дек 01, 2010 4:25
Сообщения: 406
Откуда: Минск
Может мне кто подскажет? Нажимаю на кнопку отпустить стекло с водительской стороны, оно сразу опускается, а вот подниматся не хочет, надо держать кнопку, а с пасажирской стороны нужно держать кнопку когда опускаешь или поднимаешь. Эт так и надо или что то не работает?

_________________
Ford Escort 1.6i 16v EFI DOHC 93г.в. механика!(продан), теперь Ford escort 1.6i 16v 2000г.в механика, универсал.
Ford escort 1.4i efi механика 1997г.в. универсал
alfa romeo 156 1.9jtd 2000г.в


Вернуться к началу
 Профиль  
 
 Заголовок сообщения: Re: Схема стеклоподъемников
СообщениеДобавлено: Чт май 03, 2012 12:44 
Не в сети
Модератор форума
Модератор форума
Аватара пользователя

Зарегистрирован: Ср сен 01, 2010 13:53
Сообщения: 1979
Откуда: Россия, Питер, центральный р-н
Машина: другой Ford
Sochi писал(а):
Может мне кто подскажет? Нажимаю на кнопку отпустить стекло с водительской стороны, оно сразу опускается, а вот подниматся не хочет, надо держать кнопку, а с пасажирской стороны нужно держать кнопку когда опускаешь или поднимаешь. Эт так и надо или что то не работает?

у меня надо держать кнопку и на опускание и на поднимание на обоих окнах, боюсь у тебя кнопка глючит водительская, снимай смотри скорее всего пружинка какая износилась или лопнула.

Полностью стекло опускается или как то можно на середине остановить??
Допов никаких не встроено в стеклоподъемнике ??

_________________
С уважением, Антон.
-------------------------------------
Ford Focus 2006 универсал TDCI 1,8
был Ford Escort 1997 универсал Zetec 1.6 16v


Вернуться к началу
 Профиль  
 
 Заголовок сообщения: Re: Схема стеклоподъемников
СообщениеДобавлено: Чт май 03, 2012 13:49 
Не в сети
Зеленый лихач форума
Зеленый лихач форума

Зарегистрирован: Ср дек 01, 2010 4:25
Сообщения: 406
Откуда: Минск
можно остановить когда я хочу, просто на альфе 156 нажимаю один раз опускается, нажимаю поднимается могу и остановить когда нада, а на эскорте ток с водительской нажал опустилось, можно и остановить в это время, а вот подниматся само не хочет, надо держать кнопку, а с пассажирской стороны надо держать кнопку вниз и вверх, а хочется что было нажал опустилось нажал поднялось!

_________________
Ford Escort 1.6i 16v EFI DOHC 93г.в. механика!(продан), теперь Ford escort 1.6i 16v 2000г.в механика, универсал.
Ford escort 1.4i efi механика 1997г.в. универсал
alfa romeo 156 1.9jtd 2000г.в


Вернуться к началу
 Профиль  
 
 Заголовок сообщения: Re: Схема стеклоподъемников
СообщениеДобавлено: Чт май 03, 2012 13:49 
Не в сети
Зеленый лихач форума
Зеленый лихач форума

Зарегистрирован: Ср дек 01, 2010 4:25
Сообщения: 406
Откуда: Минск
может схема где есть на эскорт 2000г.в.?

_________________
Ford Escort 1.6i 16v EFI DOHC 93г.в. механика!(продан), теперь Ford escort 1.6i 16v 2000г.в механика, универсал.
Ford escort 1.4i efi механика 1997г.в. универсал
alfa romeo 156 1.9jtd 2000г.в


Вернуться к началу
 Профиль  
 
 Заголовок сообщения: Re: Схема стеклоподъемников
СообщениеДобавлено: Чт май 03, 2012 13:56 
Не в сети
Модератор форума
Модератор форума
Аватара пользователя

Зарегистрирован: Ср сен 01, 2010 13:53
Сообщения: 1979
Откуда: Россия, Питер, центральный р-н
Машина: другой Ford
Схема в тисе говорит что действительно на окно водителя есть доп реле
k50 one - touch

схема в pdf


Вложения:
power_window_2000.pdf [55.93 КБ]
Скачиваний: 444

_________________
С уважением, Антон.
-------------------------------------
Ford Focus 2006 универсал TDCI 1,8
был Ford Escort 1997 универсал Zetec 1.6 16v
Вернуться к началу
 Профиль  
 
 Заголовок сообщения: Re: Схема стеклоподъемников
СообщениеДобавлено: Чт май 03, 2012 14:24 
Не в сети
Зеленый лихач форума
Зеленый лихач форума

Зарегистрирован: Ср дек 01, 2010 4:25
Сообщения: 406
Откуда: Минск
ну а мысли есть какие?

_________________
Ford Escort 1.6i 16v EFI DOHC 93г.в. механика!(продан), теперь Ford escort 1.6i 16v 2000г.в механика, универсал.
Ford escort 1.4i efi механика 1997г.в. универсал
alfa romeo 156 1.9jtd 2000г.в


Вернуться к началу
 Профиль  
 
 Заголовок сообщения: Re: Схема стеклоподъемников
СообщениеДобавлено: Чт май 03, 2012 14:27 
Не в сети
Модератор форума
Модератор форума
Аватара пользователя

Зарегистрирован: Ср сен 01, 2010 13:53
Сообщения: 1979
Откуда: Россия, Питер, центральный р-н
Машина: другой Ford
хз должно ли это реле работать реверсом
надо реле смореть скорее всего

Достань реле из под консоли, она в районе кнопок стоит по схеме и посмотри ее номер
так сложно гадать
по номеру хоть что то можно найти


Вложения:
rele.JPG
rele.JPG [ 24.79 КБ | Просмотров: 9649 ]

_________________
С уважением, Антон.
-------------------------------------
Ford Focus 2006 универсал TDCI 1,8
был Ford Escort 1997 универсал Zetec 1.6 16v
Вернуться к началу
 Профиль  
 
 Заголовок сообщения: Re: Схема стеклоподъемников
СообщениеДобавлено: Чт май 03, 2012 14:49 
Не в сети
Зеленый лихач форума
Зеленый лихач форума

Зарегистрирован: Ср дек 01, 2010 4:25
Сообщения: 406
Откуда: Минск
вот что написано на нем:
ford >PA6GF/GB30<
92GG. 14A267 AB
RLY ASY-WDO REG CNTL SENS
72FF304
G1UHS
Made in Austria
Так вот и написано в столбик!

_________________
Ford Escort 1.6i 16v EFI DOHC 93г.в. механика!(продан), теперь Ford escort 1.6i 16v 2000г.в механика, универсал.
Ford escort 1.4i efi механика 1997г.в. универсал
alfa romeo 156 1.9jtd 2000г.в


Вернуться к началу
 Профиль  
 
 Заголовок сообщения: Re: Схема стеклоподъемников
СообщениеДобавлено: Чт май 03, 2012 14:55 
Не в сети
Модератор форума
Модератор форума
Аватара пользователя

Зарегистрирован: Ср сен 01, 2010 13:53
Сообщения: 1979
Откуда: Россия, Питер, центральный р-н
Машина: другой Ford
глянь http://euroauto.ru/?option=com_firm&tas ... _id=657374 не такое?

_________________
С уважением, Антон.
-------------------------------------
Ford Focus 2006 универсал TDCI 1,8
был Ford Escort 1997 универсал Zetec 1.6 16v


Вернуться к началу
 Профиль  
 
Показать сообщения за:  Поле сортировки  
Начать новую тему Ответить на тему  [ Сообщений: 29 ]  На страницу 1, 2  След.

Часовой пояс: UTC + 4 часа [ Летнее время ]


Кто сейчас на конференции

Сейчас этот форум просматривают: нет зарегистрированных пользователей и гости: 2


Вы не можете начинать темы
Вы не можете отвечать на сообщения
Вы не можете редактировать свои сообщения
Вы не можете удалять свои сообщения
Вы не можете добавлять вложения

Найти:
Перейти:  
cron
POWERED_BY
Русская поддержка phpBB
[ Time : 0.028s | 16 Queries | GZIP : Off ]